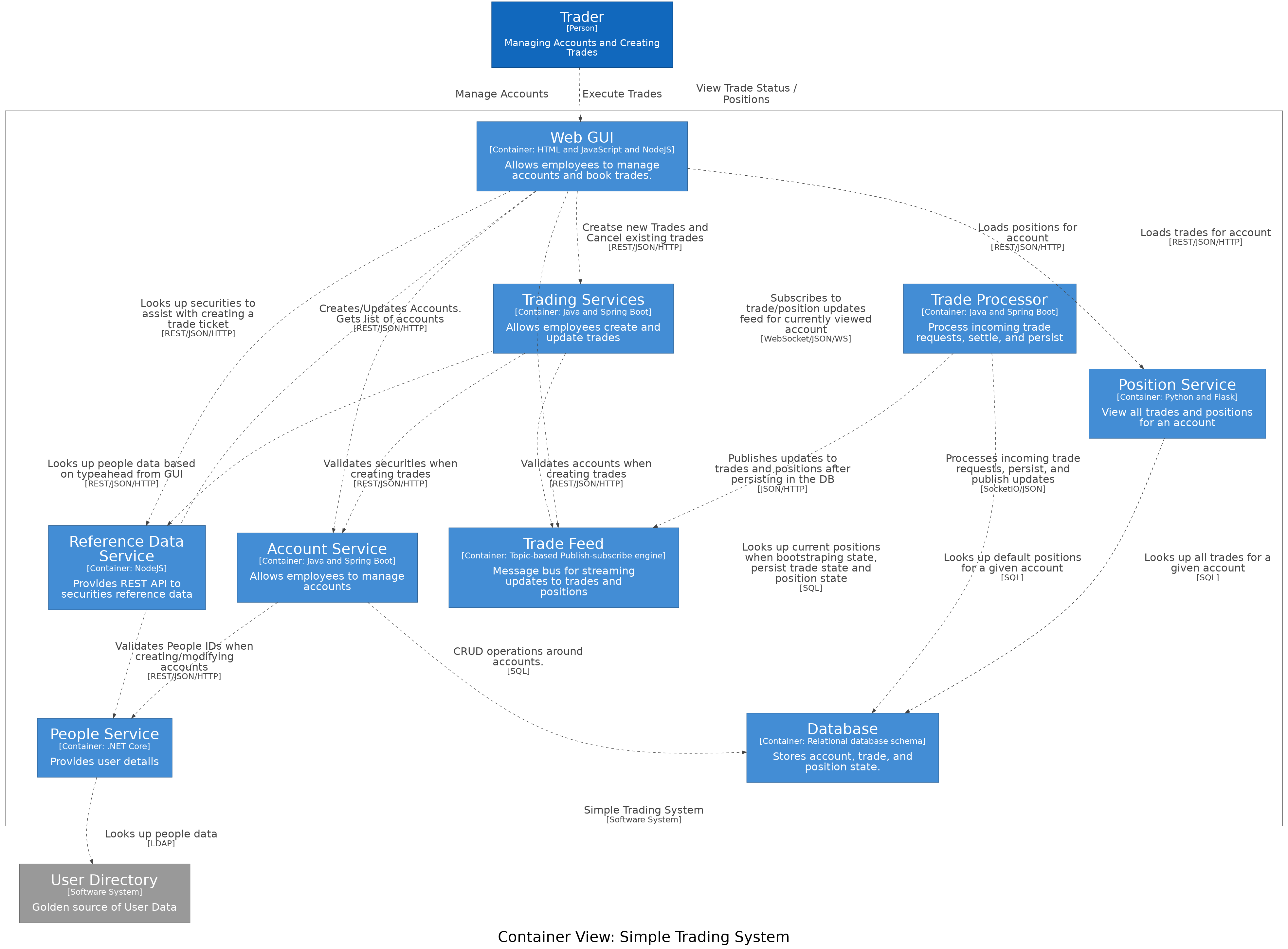
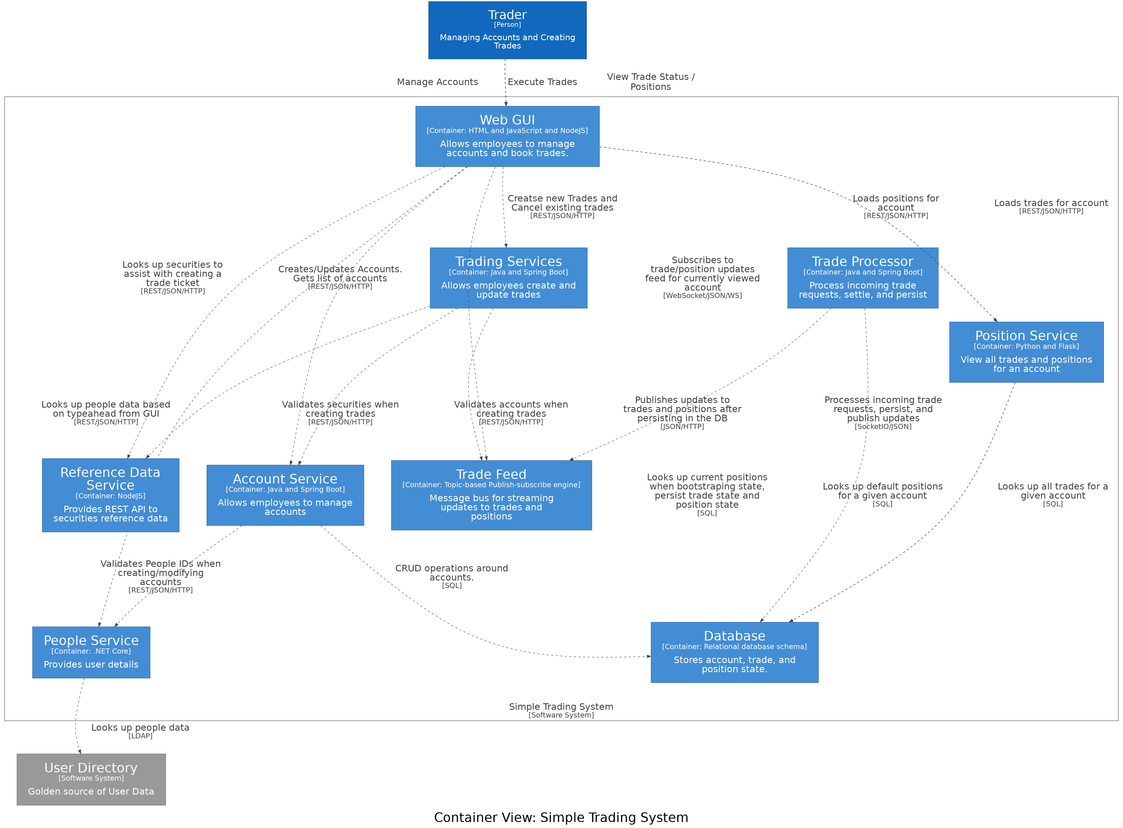
Architecture Overview
Below is a C4-inspired diagram explaining the various componentry of the Sample Application. The DSL for the original C4 diagram is included in this repository (render with Structurizr Lite).
You can navigate to the individual codebases from this page.
C4 Container Diagrams
Note: Diagram images are auto-generated from
workspace.dslby a GitHub Actions workflow when changes to that file are merged.
These diagrams are auto-generated from workspace.dsl via GitHub Actions.
Full System

Progressive Views
| View | Description |
|---|---|
| Single Service | Reference data only |
| Multiple Services (no DB) | Web, Account, People, RefData |
| Multiple Services (with DB) | Adds Position service and Database |
| Multiple Services (no async) | Adds Trade Feed |
| Full System | Complete system |
Simplified Overview (Mermaid)
See Also: Sequence Diagrams and Flows